QT基础教程之九Qt文件系统
QT基础教程之九Qt文件系统
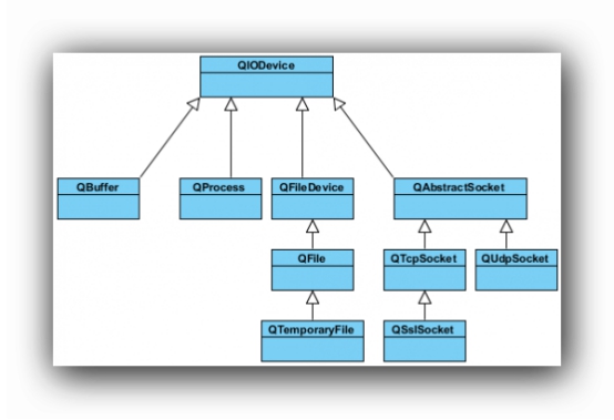
文件操作是应用程序必不可少的部分。Qt 作为一个通用开发库,提供了跨平台的文件操作能力。Qt 通过QIODevice提供了对 I/O 设备的抽象,这些设备具有读写字节块的能力。下面是 I/O 设备的类图(Qt5):

QIODevice:所有 I/O 设备类的父类,提供了字节块读写的通用操作以及基本接口;
QFileDevice:Qt5新增加的类,提供了有关文件操作的通用实现。
QFlie:访问本地文件或者嵌入资源;
QTemporaryFile:创建和访问本地文件系统的临时文件;
QBuffer:读写QbyteArray, 内存文件;
QProcess:运行外部程序,处理进程间通讯;
QAbstractSocket:所有套接字类的父类;
QTcpSocket:TCP协议网络数据传输;
QUdpSocket:传输 UDP 报文;
QSslSocket:使用 SSL/TLS 传输数据;
顺序访问设备:
是指它们的数据只能访问一遍:从头走到尾,从第一个字节开始访问,直到最后一个字节,中途不能返回去读取上一个字节,这其中,QProcess、QTcpSocket、QUdpSoctet和QSslSocket是顺序访问设备。
随机访问设备:
可以访问任意位置任意次数,还可以使用QIODevice::seek()函数来重新定位文件访问位置指针,QFile、QTemporaryFile和QBuffer是随机访问设备,
基本文件操作
文件操作是应用程序必不可少的部分。Qt 作为一个通用开发库,提供了跨平台的文件操作能力。在所有的 I/O 设备中,文件 I/O 是最重要的部分之一。因为我们大多数的程序依旧需要首先访问本地文件(当然,在云计算大行其道的将来,这一观点可能改变)。QFile提供了从文件中读取和写入数据的能力。
我们通常会将文件路径作为参数传给QFile的构造函数。不过也可以在创建好对象最后,使用setFileName()来修改。QFile需要使用 / 作为文件分隔符,不过,它会自动将其转换成操作系统所需要的形式。例如 C:/windows 这样的路径在 Windows 平台下同样是可以的。
QFile主要提供了有关文件的各种操作,比如打开文件、关闭文件、刷新文件等。我们可以使用QDataStream或QTextStream类来读写文件,也可以使用QIODevice类提供的read()、readLine()、readAll()以及write()这样的函数。值得注意的是,有关文件本身的信息,比如文件名、文件所在目录的名字等,则是通过QFileInfo获取,而不是自己分析文件路径字符串。
下面我们使用一段代码来看看QFile的有关操作:
1 | int main(int argc, char *argv[]) |
- 我们首先使用QFile创建了一个文件对象。
这个文件名字是 in.txt。如果你不知道应该把它放在哪里,可以使用QDir::currentPath()来获得应用程序执行时的当前路径。只要将这个文件放在与当前路径一致的目录下即可。
- 使用open()函数打开这个文件,打开形式是只读方式,文本格式。
这个类似于fopen()的 r 这样的参数。open()函数返回一个 bool 类型,如果打开失败,我们在控制台输出一段提示然后程序退出。否则,我们利用 while 循环,将每一行读到的内容输出。
- 可以使用QFileInfo获取有关该文件的信息。
QFileInfo有很多类型的函数,我们只举出一些例子。比如:
isDir()检查该文件是否是目录;
isExecutable() 检查该文件是否是可执行文件等。
baseName() 可以直接获得文件名;
completeBaseName() 获取完整的文件名
suffix() 则直接获取文件后缀名。
completeSuffix() 获取完整的文件后缀
我们可以由下面的示例看到,baseName()和completeBaseName(),以及suffix()和completeSuffix()的区别:
1 | QFileInfo fi("/tmp/archive.tar.gz"); |
二进制文件读写
QDataStream提供了基于QIODevice的二进制数据的序列化。数据流是一种二进制流,这种流完全不依赖于底层操作系统、CPU 或者字节顺序(大端或小端)。例如,在安装了 Windows 平台的 PC 上面写入的一个数据流,可以不经过任何处理,直接拿到运行了 Solaris 的 SPARC 机器上读取。由于数据流就是二进制流,因此我们也可以直接读写没有编码的二进制数据,例如图像、视频、音频等。
QDataStream既能够存取 C++ 基本类型,如 int、char、short 等,也可以存取复杂的数据类型,例如自定义的类。实际上,QDataStream对于类的存储,是将复杂的类分割为很多基本单元实现的。
结合QIODevice,QDataStream可以很方便地对文件、网络套接字等进行读写操作。我们从代码开始看起:
1 | QFile file("file.dat"); |
在这段代码中,我们首先打开一个名为 file.dat 的文件(注意,我们为简单起见,并没有检查文件打开是否成功,这在正式程序中是不允许的)。然后,我们将刚刚创建的file对象的指针传递给一个QDataStream实例out。类似于std::cout标准输出流,QDataStream也重载了输出重定向<<运算符。后面的代码就很简单了:将“the answer is”和数字 42 输出到数据流。由于我们的 out 对象建立在file之上,因此相当于将问题和答案写入file。
需要指出一点:最好使用 Qt 整型来进行读写,比如程序中的qint32。这保证了在任意平台和任意编译器都能够有相同的行为。
如果你直接运行这段代码,你会得到一个空白的 file.dat,并没有写入任何数据。这是因为我们的file没有正常关闭。为性能起见,数据只有在文件关闭时才会真正写入。因此,我们必须在最后添加一行代码:
file.close(); // 如果不想关闭文件,可以使用 file.flush();
接下来我们将存储到文件中的答案取出来
1 | QFile file("file.dat"); |
唯一需要注意的是,你必须按照写入的顺序,将数据读取出来。顺序颠倒的话,程序行为是不确定的,严重时会直接造成程序崩溃。
那么,既然QIODevice提供了read()、readLine()之类的函数,为什么还要有QDataStream呢?QDataStream同QIODevice有什么区别?区别在于,QDataStream提供流的形式,性能上一般比直接调用原始 API 更好一些。我们通过下面一段代码看看什么是流的形式:
1 | QFile file("file.dat"); |
文件读写
上一节我们介绍了有关二进制文件的读写。二进制文件比较小巧,却不是人可读的格式。而文本文件是一种人可读的文件。为了操作这种文件,我们需要使用QTextStream类。QTextStream和QDataStream的使用类似,只不过它是操作纯文本文件的。
QTextStream会自动将 Unicode 编码同操作系统的编码进行转换,这一操作对开发人员是透明的。它也会将换行符进行转换,同样不需要自己处理。QTextStream使用 16 位的QChar作为基础的数据存储单位,同样,它也支持 C++ 标准类型,如 int 等。实际上,这是将这种标准类型与字符串进行了相互转换。
QTextStream同QDataStream的使用基本一致,例如下面的代码将把“The answer is 42”写入到 file.txt 文件中:
1 | QFile data("file.txt"); |
这里,我们在open()函数中增加了QIODevice::Truncate打开方式。我们可以从下表中看到这些打开方式的区别:
枚举值 描述
QIODevice::NotOpen 未打开
QIODevice::ReadOnly 以只读方式打开
QIODevice::WriteOnly 以只写方式打开
QIODevice::ReadWrite 以读写方式打开
QIODevice::Append 以追加的方式打开,
新增加的内容将被追加到文件末尾
QIODevice::Truncate 以重写的方式打开,在写入新的数据时会将原有
数据全部清除,游标设置在文件开头。QIODevice::Text 在读取时,将行结束符转换成 \n;在写入时,
将行结束符转换成本地格式,例如 Win32 平台
上是 QIODevice::Unbuffered 忽略缓存
我们在这里使用了QFile::WriteOnly | QIODevice::Truncate,也就是以只写并且覆盖已有内容的形式操作文件。注意,QIODevice::Truncate会直接将文件内容清空。
虽然QTextStream的写入内容与QDataStream一致,但是读取时却会有些困难:
1 | QFile data("file.txt"); |
在使用QDataStream的时候,这样的代码很方便,但是使用了QTextStream时却有所不同:读出的时候,str 里面将是 The answer is 42,ans 是 0。这是因为当使用QDataStream写入的时候,实际上会在要写入的内容前面,额外添加一个这段内容的长度值。而以文本形式写入数据,是没有数据之间的分隔的。因此,使用文本文件时,很少会将其分割开来读取,而是使用诸如使用:
QTextStream::readLine() 读取一行
QTextStream::readAll()读取所有文本
这种函数之后再对获得的QString对象进行处理。
默认情况下,QTextStream的编码格式是 Unicode,如果我们需要使用另外的编码,可以使用:
stream.setCodec("UTF-8");
这样的函数进行设置。
QT基础教程之九Qt文件系统

